
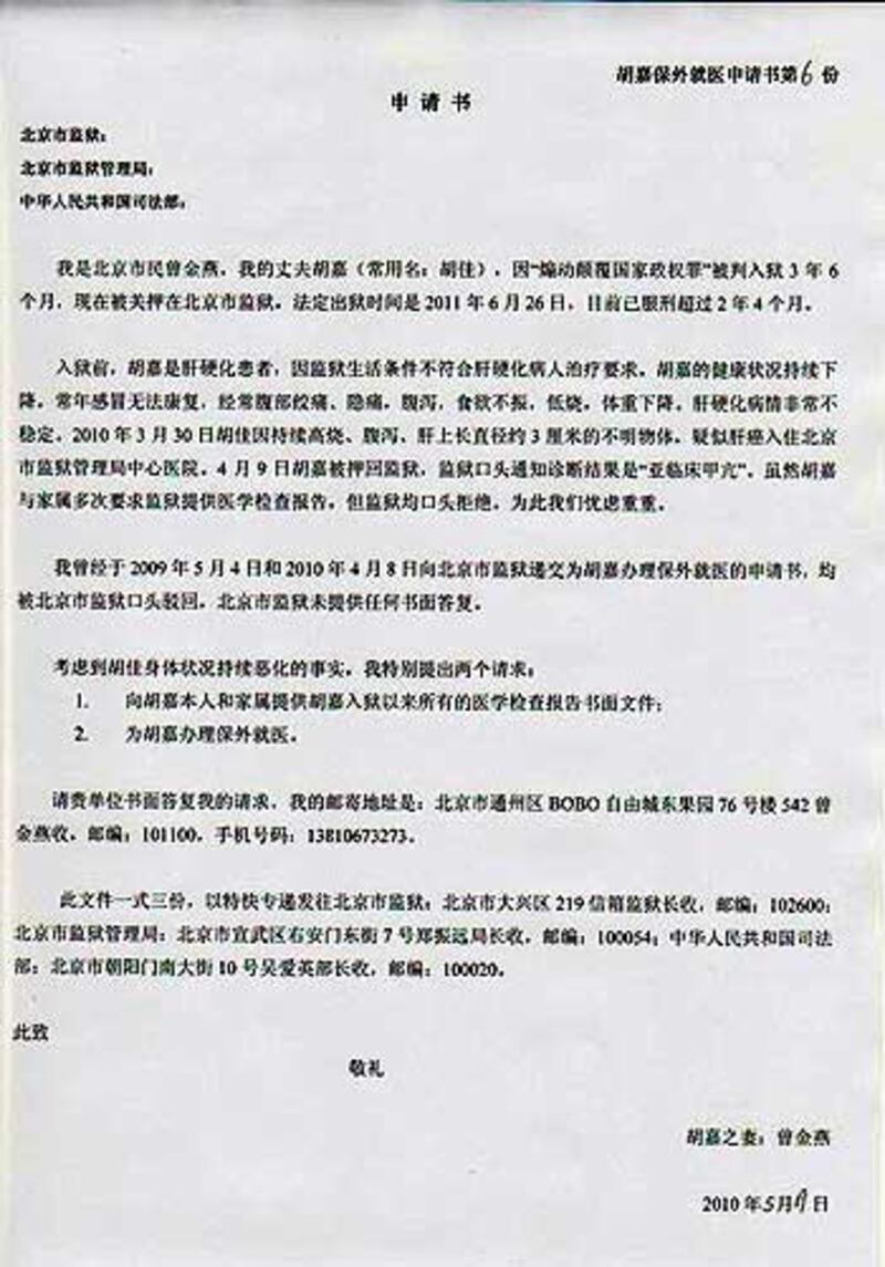
胡佳的妻子曾金燕周四接受本台記者訪問時指,周三以掛號方式將第六份申請保外就醫的申請書,同時寄往北京市監獄、監獄管理局及中國司法部,要求為丈夫辦理保外就醫,及要求當局將胡佳入獄後的醫學檢查報告書面文件交給胡佳和家人。曾金燕說,申請再次遭當局口頭拒絕。
她說:胡佳在那兒多待一天,就等於他的病情被多耽誤一天,我當然十分焦急及擔心,但他們口頭拒絕的做法,我亦意料之內,因為這是他們一貫的作風,但我仍然繼續申請下去。
曾金燕說,周二是國際機構和網民共同發起“國際營救胡佳日”,當日很多朋友致電聲援她及問候她丈夫現況,但家中的電話及手機再次遭受當局騷擾及監控,有朋友指當日無法打通她的電話。她說:家中電話及手機最近又再受到騷擾,只要一談及敏感的話題就會被無故掛斷,當日有朋友甚至無法打通我電話,我要求電訊公司將電話開通,但其後都是如此,電話被竊聽。我感覺很不順利,很不安全,但沒有辦法。
曾金燕說,從社交網站推特上知道周二當日有很多網民,響應呼籲致電北京市監獄,她指,當中有很多人是她不認識的,但他們的支持令她很感動,她感謝各人的支持,又指網民不斷在網上幫她發出聲音,無疑是一股很大的推動力,令她有能力繼續堅持下去。

[ (點擊看大圖)Opens in new window ]
周二響應呼籲致電北京市監獄的廣州中山大學教授艾曉明,周四向本台記者指,當日北京市監獄的電話不是未能接通,就是無故被掛斷,而她同時亦在網上發起“胡佳保外就醫的緊急公民呼籲書”的簽名行動,至今已有近二千人簽署,艾曉明說,會繼續以行動支持胡佳保外就醫,她批評當局剝奪公民法律權利。她說:監獄的電話總是打不通,即使接通後一問及胡佳就被掛線,但我認為這是個公義的行動,有必要繼續堅持下去,要迫使當局實行人道立場,盡快批准胡佳保外就醫。
記者多次致電北京市監獄,獄政科的電話一直沒有人接聽,而北京市公安局外事部,電話一直被佔線,無法打通。
被法院以“煽動顛覆國家政權罪”判刑三年半的胡佳,本身患有肝硬化,自入獄後,健康狀況持續惡化,經常腹部絞痛、腹瀉,食慾不振,低燒,以及體重下降。今年3月底胡佳因持續高燒、腹瀉、肝上長有直徑約3釐米的不明物體,疑似肝癌入院,家人為他提出保外就醫申請,其後獄方指胡佳並非罹患肝癌,而是肝臟上有血管瘤,而他高燒腹瀉的診斷結果是因“亞臨床甲亢”,獄方指他病情不符合保外就醫規定拒絕有關申請。
