大连访民刘玉玲去年春节前因到温家宝总理住所附近上访,八月被处以劳动教养一年。她的丈夫王振周一告诉本台,妻子已怀孕六个月,但每天都要在劳教所内做工,他曾多次要求当局释放,但对方没有回应,而最近一次是在上周一探望妻子,并不顾看管人员阻止,拍下妻子的照片,以证明怀孕:“怀孕六个月,在教养所继续关押,她现在的妊娠反应和肚子形状,有胎动,明摆着。我都给拍了照,我当时就问大队长,她这是怎么了?大队长一句话也没有说,我说你回答我,她就把头一闪,我说你给我解释,我要她继续去医院做个妇科检查”。

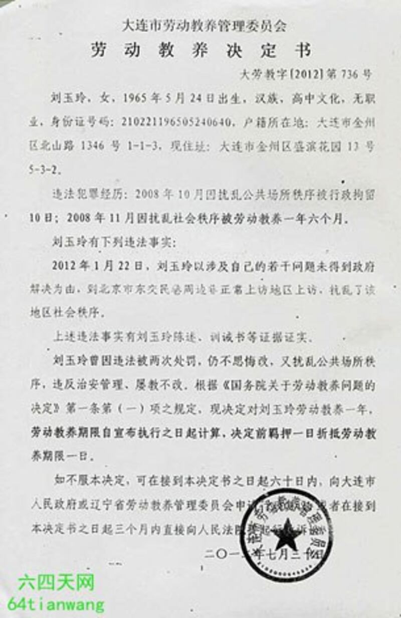
六四天网周一消息称,刘玉玲因2012年春节前往温家宝家住宅附近,被构陷为非法上访,当局以扰乱社会秩序为由于2012年8月13日将其抓捕,并作出劳教一年处罚。他的丈夫,本月14日上午9点,去辽宁省马三家女子劳教所看望妻子获悉,她目前正在二大队服装车间做缝纫工,已经怀孕6月,已经很明显,现在还在上班。
劳教所拒交化验报告
王振说,早在数月前,已多次向劳教所反映妻子已经怀孕,但对方没有回应。去年十月,劳教所曾带刘玉玲去化验,但拒绝将化验单给她,隐瞒实情。他说:“到教养院两个月以后就发现自己怀孕了,她多次和主管领导反映,要求到医院去检查,她们领导把她送到卫生院一级去做检查,这也可以,但关键是检查结果,如化验单,咱看不到,就告诉你没事,没怀孕”。
记者:等于劳教所没有跟您说她怀孕?
回答:劳教所说是正常,是胖的,没有怀孕。关键是化验结果和检查报告,她本人看不到。
本台周一多次致电马三家女子劳教所二大队孙队长办公室,但电话无人接听。
王振说,他上周四曾到劳教所的上级机关反映妻子的情况:“我跟教养科的科长讲得很严肃,我说这个开不了玩笑,太残忍了”。
记者:她现在每天要工作几个小时,做什么?
回答:她在那里面干服装工作,在车间做缝纫工,每天工作九到十一个小时工作。
法律规定孕妇可监外执行
北京律师刘晓原表示,无论是被判刑的或劳教人员,如在此期间怀孕,根据相关规定,须监外执行:“我们先不分析劳教是对错,既然已经怀孕了,应该在所外执行,就是在劳教所外面执行,他们有个这样的劳教规定,对年龄特大的或则有重病的,认为不适宜在劳教所劳教的,有一个所谓的所外执行,像她这种情况从人道主义出发,及相关的管理规定,都应该让她回到家里去”。
刘律师认为,当事人家属可向当地主管或司法部门反映:“还可以向检察院反映,因为劳教也是一种强迫性的劳动教育,检察院是一个法律监督机关,对劳教场所涉执行法律的情况,也可以监督”
刘玉玲先后两次都是因为到北京上访,被劳教。天网创办人黄琦对此表示,目前中国还有大量访民因劳教制度而被构陷入狱:“刘玉玲因为前往温家宝住宅上访,而遭当局劳教,但是怀孕了,当局始终没有把她释放。我想当局必须按照相关的条款,必须立即无条件释放刘玉玲,同时也必须废除劳教制度,释放所有被劳教的维权人士和访民”。
以上是自由亚洲电台特约记者乔龙的采访报道。
